首页 > 行业动态 > 五部门发文:关于征集“十四五” 时期科技赋能公共服务典型案例的通知

五部门发文:关于征集“十四五” 时期科技赋能公共服务典型案例的通知

2025-10-16 11:13:18        

图片


关于征集“十四五”时期科技赋能公共服务典型案例的通知


发改办社会〔2025〕829号


各省、自治区、直辖市发展改革委、教育厅(局)、民政厅(局)、卫生健康委、体育局:


为推动国家重点研发计划“主动健康和人口老龄化科技应对”“社会治理与智慧社会科技支撑(平安中国)”2个重点专项项目的研发成果转化,梳理各地可复制、可推广的科技赋能公共服务典型经验,以真实场景、实际需求引领“十五五”重点专项动议编制,现决定在全国范围内征集“十四五”时期科技赋能公共服务典型案例,有关事项通知如下:


一、征集领域


(一)教育领域。典型场景包括:优质教学资源共享、教师教学辅助、个性化学习支撑、特殊群体教学、家校社共育、产教融合等。应用成效包括:提升教育教学效果、增强学生创新能力、优化教育资源配置、促进教育均衡发展等。


(二)医疗卫生领域。典型场景包括:辅助诊断、远程诊疗协作、分级诊疗支持、健康档案共享、医院 - 社区 - 家庭一体化管理、社区心理干预等。应用成效包括:提升医疗服务效率和质量、推动医疗资源均衡化、优化医疗资源配置、改善基层健康管理和健康促进等。


(三)育幼领域。典型场景包括:托育机构管理、家园共育平台建设、婴幼儿安全防护、科学喂养指导、早期发展、特殊儿童早期干预等。应用成效包括:优化托育服务供给、保障儿童安全健康等。


(四)老龄和养老领域。典型场景包括:养老机构管理、适老化环境构建、进食辅助、出行辅助、生活护理、远程照护等。应用成效包括:实现提升养老服务质量、优化养老服务模式、保障老年人权益、提高老年人生活品质等。


(五)体育领域。典型场景包括:体育设施运营、体育赛事管理、科学健身指导、运动健康监测、体医融合等。应用成效包括:提升体育服务水平、促进全民健身、推动全民健康管理等。


二、案例要求


(一)突出经济社会效益。案例应充分体现先进技术研发应用,突出提升公共服务质量和效率,促进基本公共服务均等化所产生的实际社会效益,对于尚未落地的科研项目不予纳入。


(二)广泛体现先进技术。案例包括但不限于国家重点研发计划内的项目,广泛包含人工智能、大数据、脑机接口、生物医药、新材料、新工艺等各类创新技术,原则上应为国内高校、科研事业单位、民营企业自主研发、具有知识产权的技术。


(三)聚焦典型应用场景。案例原则上应为“十四五”时期内落地实施的项目,对具体解决哪些公共服务难点问题,取得何种效果,适宜在何种场景下运用,用精准数据客观描述,杜绝夸大或虚构。


(四)具备可复制推广性。案例应紧密围绕技术创新与公共服务效能提升,阐明可复制可推广的技术应用模式,总结规模化推广经验,充分体现先进示范和引领效应。


三、报送要求


请各地区紧密结合工作实际,深入调查比较,认真做好案例推荐工作,参照模板(见附件)要求编写案例材料,字数原则上控制在3000字左右,文字言简意赅,可配图说明。每个省(区、市)每个领域原则上推荐不超过5个案例,坚持宁缺毋滥,确无相关领域典型案例可不推荐。各省(区、市)发展改革委牵头汇总并初审本地区征集案例,于10月31日前将案例材料报送至国家发展改革委社会发展司,其中,电子版材料在电子邮件标题中注明“XX省(市、区)科技赋能公共服务典型案例”字样。研发单位、应用单位未经省级部门同意,一律不得自行报送案例材料。案例应具备公开条件,不得报送敏感技术细节。


下一步,国家发展改革委社会发展司将会同教育部、民政部、国家卫生健康委、体育总局相关司局,组织专家对典型案例进行遴选,通过组织经验交流活动、编印案例集、媒体宣传报道等方式宣传推广。


联系人:

国家发展改革委社会发展司 姬壮周,010-68502236

教育部科学技术与信息化司 张世霖,010-66096457

民政部机关党委(人事司) 邹 松,010-58123370

国家卫生健康委科技教育司 韩娟娟,010-68791854

体育总局科教司 钦经纬,010-87182331


邮箱地址:jizz@ndrc.gov.cn


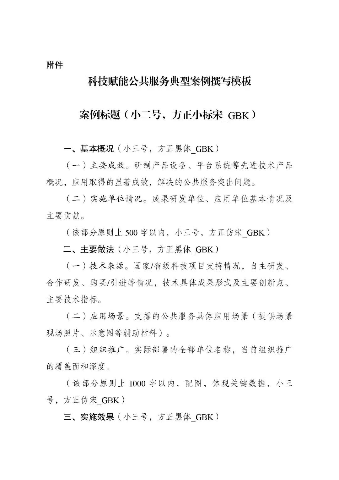
附件:科技赋能公共服务典型案例撰写模板


国家发展改革委办公厅

教育部办公厅

民政部办公厅

国家卫生健康委办公厅

体育总局办公厅

2025年9月17日


图片
图片

来源:国家发展和改革委员会官网


往期推荐

1. 透视“十四五”蓝图与改变:建设“一刻钟便民生活圈”,提供普惠托育服务

2. 通过立法促进托育工作健康蓬勃发展

3. 世界标准日,收藏这份托育服务标准清单

4. 2025年世界标准日 | WS/T 870—2025《托育机构消防安全标准》解读

图片

中国托育服务是中国人口学会托育服务领域的官方平台。聚焦四大核心职能:宣传中央关于促进人口长期均衡发展和托育服务体系建设的政策方针,贯彻国家卫健委相关部署要求,推广各地托育创新实践成果;协同推进国家卫健委托育服务标准化委员会工作,推动行业规范发展;加大托育人才培养力度,构建专业化人才培养体系;加强学界、业界与家庭间的沟通与协作。中国托育服务凝心聚力,推动行业标准落地实施,助力托育服务迈向高质量发展新阶段。

联系我们
400-689-2598
地址: 北京市朝阳区北辰世纪中心A座1233,
京学集团
邮编:100101
邮箱:info@jingcollege.com
京学APP下载
400-689-2598
地址: 北京市朝阳区北辰世纪中心A座1233,
京学集团
邮编:100101
邮箱:info@jingcollege.com